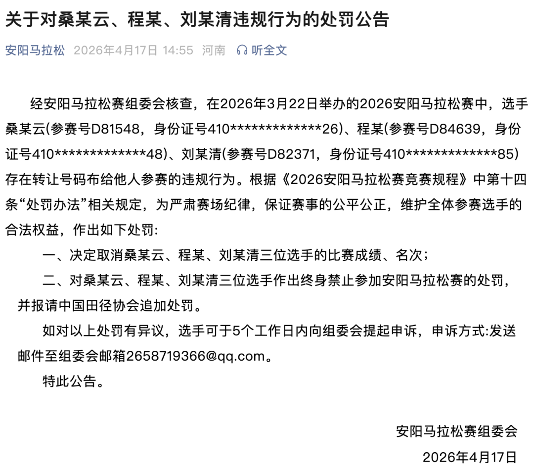
剛剛,“安陽馬拉松”官方賬號發布《關于對桑某云、程某、劉某清違規行為的處罰公告》提到:
選手桑某云(參賽號D81548,身份證號410*************26)、程某(參賽號D84639,身份證號410*************48)、劉某清(參賽號D82371,身份證號410*************85)存在轉讓號碼布給他人參賽的違規行為。作出如下處罰:
一、決定取消桑某云、程某、劉某清三位選手的比賽成績、名次;
二、對桑某云、程某、劉某清三位選手作出終身禁止參加安陽馬拉松賽的處罰,并報請中國田徑協會追加處罰。
據了解,3月22日,河南安陽馬拉松在安陽市文體中心鳴槍開跑。
4月14日,“安陽馬拉松”公布了安陽市居民獲獎名單后,有多名網友發文指出,半程馬拉松女子項目安陽市居民第一名獲獎者的號碼牌在比賽中是佩戴在一名男子胸前,存在替跑行為。
組委會公布的獲獎名單顯示,第一名獲獎者為桑某某,號碼D81548,成績為1小時29分05秒。多位網友發布的現場比賽圖片顯示,D81548號碼布佩戴在了一名男子的胸前。
縱覽新聞消息,4月17日上午,記者聯系了安陽馬拉松主辦單位之一的安陽市文化廣電體育旅游局,群體科相關負責人表示,涉事選手確實存在替跑行為,將取消成績,作出處罰。
據介紹,2026安陽馬拉松賽是2026年河南省首場大型馬拉松賽事,有2.6萬名跑者參加,級別為中國田徑協會認證的A1類賽事,設馬拉松(42.195公里)、半程馬拉松(21.0975公里)兩個項目。
此前,安陽馬拉松組委會公布了各個組別的獎勵辦法,女子半程馬拉松安陽市民獎第一名獲得者獎金是1000元。
來源 |?中國青年報、安陽馬拉松、縱覽新聞
編輯 | 馮進容
審讀 | 張 ? 蕾
二審 | 陳 ? 岳
三審 |?王 ? 博
【未經授權,嚴禁轉載!聯系電話028-86968276】
